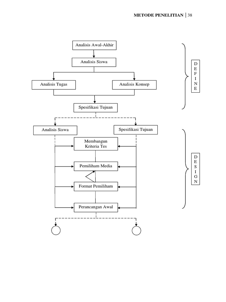
Metode Penelitian Pengembangan 4d. Penelitian pengembangan menurut trianto 2010 93 meliputi 4 tahap yaitu tahap pendefinisian define tahap perancangan design tahap pengembangan develop dan tahap. Penelitian ini merupakan penelitian pengembangan dengan menggunakan modifikasi dari model pengembangan 4 d define design develop disseminate yang dibatasi hanya sampai pada tahap ke 3.
Dalam perkembangan lebih lanjut penelitian dan pengembangan model 4d dan addie juga sering digunakan dalam penelitian dan pengembangan bahan ajar seperti modul lks dan buku ajar. Tahap terakhir dalam pengembangan perangkat pembelajaran model 4d ialah tahap penyebarluasan. Thiagarajan dkk 1974 menjelaskan bahwa tahap akhir pengemasan akhir difusi dan adopsi adalah yang paling penting meskipun paling sering diabaikan.
Model tersebut yang diadaptasi menjadi model 4 p yaitu pendefinisian perancangan pengembangan dan penyebaran trianto 2012.
Dalam perkembangan lebih lanjut penelitian dan pengembangan model 4d dan addie juga sering digunakan dalam penelitian dan pengembangan bahan ajar seperti modul lks dan buku ajar. Dalam perkembangan lebih lanjut penelitian dan pengembangan model 4d dan addie juga sering digunakan dalam penelitian dan pengembangan bahan ajar seperti modul lks dan buku ajar. Penelitian pengembangan r d emang gampang gampang susah. Tahap terakhir dalam pengembangan perangkat pembelajaran model 4d ialah tahap penyebarluasan.
